Add a Connection to the Configuration of a Connector
A connection is a saved set of information that a running Mule app must use to connect to a specific system by means of a connector. You might create a connection as part of adding a connector to a flow.
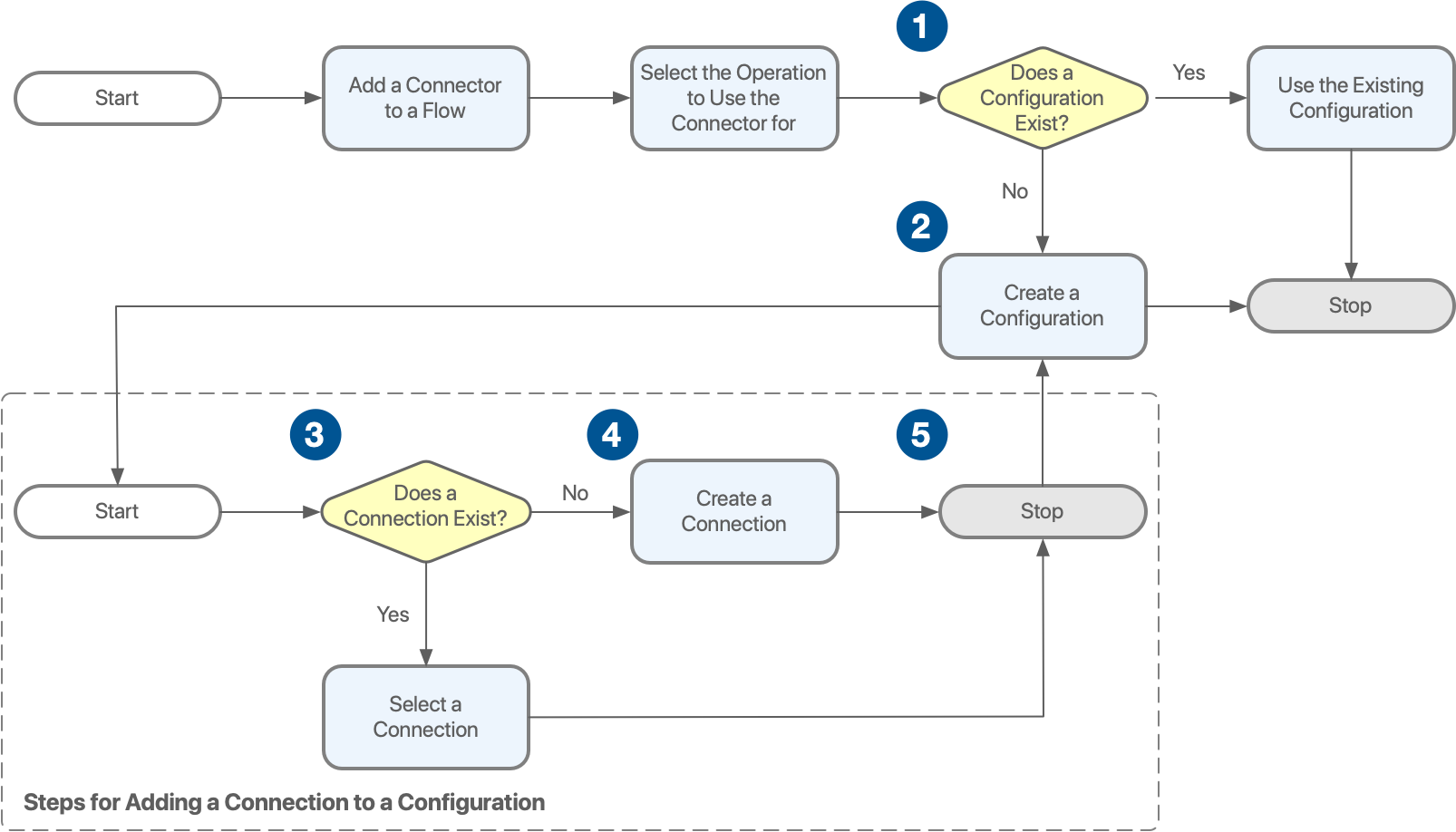
| 1 | When you add a connector to a flow, you create a configuration, which is a set of information that includes a connection. If a configuration exists that you can use, then you can simply select it. However, if no configuration exists yet for the connector, or if no existing configuration fits your use case, then you must create a configuration. |
| 2 | Part of creating a configuration is specifying which connection the connector must use to connect to a system when your Mule app is running. |
| 3 | When the dialog for creating a configuration is opened, it presents a list of connections, if any connections already exist for this type of connector. The dialog also enables you to create a connection. For example, if you are adding an instance of Database Connector, Flow Designer opens the Database Configuration dialog. This dialog presents a list of connections to databases, if any connections already exist for this type of connector. The dialog also enables you to create a connection to a database. |
| 4 | You click the Add connection button to create a connection. |
| 5 | You return to the configuration dialog for the connector to specify values for fields in the Advanced section, if you need to do so. |
A part of the configuration dialog that presents options about connections looks like this:
| 1 | Each existing connection shows roughly when the connection was created and the user ID of the person who created it. |
| 2 | The Add connection option enables you to create a connection. |
You can also create a connection if you are editing a configuration or if you are creating an additional configuration for a connector.
| 1 | When there is at least one configuration for a connector, the top of the connector card looks like this. You can edit the configuration or switch to a different configuration. If you edit the configuration, the configuration dialog is opened and you can create a connection. |
| 2 | If you select the option to switch to a different configuration, the top of the card changes to look like this. You can click Add to open the configuration dialog for the connector and create a connection. |
Adding a Connection to a Configuration of a Connector
-
Click Add connection in the configuration dialog for a connector that you have added to a flow.
-
Give the connection a unique and descriptive name.
-
If you want the connection to be available to yourself and others in your business group for use in other projects, select the Share this connection with my business group checkbox.
Figure 4. The Share this connection with my business group checkbox is located after the Connector Name field. -
Select the type of connection that you are creating.
For help with the fields, see the documentation for the connector that you are adding to your Mule-app project.
-
Click Save.
Flow Designer returns you to the configuration dialog for the connector. The connection that you added is selected as the connection for the configuration to use.
-
Click Save to return to the canvas.
|
If you accidentally click Cancel in the configuration dialog, the connection that you created is not deleted. You can reopen the configuration dialog and select the new connection. |



