Fine Grain Classloader Control
| Mule Runtime Engine versions 3.5, 3.6, and 3.7 reached End of Life on or before January 25, 2020. For more information, contact your Customer Success Manager to determine how you can migrate to the latest Mule version. |
Mule artifacts use a particular type of classloaders that provide a way to change the default classloading behavior. By default, these fine grain classloaders behave using a parent first schema, but they can be configured to define how specific classes and packages have to managed during the classloading process.
Each classloader is configured passing a list of classes or packages fully-qualified names.
Each class/package can be declared in one of two available modes:
Override
Overriding a class/package means that this entry attempts to load from the current fine grain classloader before attempting to load from the parent classloader. Basically the override mode applies a child-first classloading schema for the given resources.
For example, an override that includes a class (com.example.MyProvider) and a package (com.sun.jersey) would be specified as follows:
loader.override=com.example.MyProvider, com.sun.jersey
|
Notes:
|
Blocking
Blocking a class/package means that this entry attempts to load from the current fine grain classloader only, and never attempts to load from the parent classloader.
Blocking is configured similarly to class/package override, the only difference is that names must be prefixed with a - (dash/minus sign).
Here, is an example of a blocking specification:
loader.override=-com.example.AnotherProvider
Note that if a class/package is blocked and its not found in the current fine grain classloader, then a ClassNotFoundException is thrown, even if Mule does have such a class on a system level.
Configuring the Fine Grain Classloader
This type of classloader is available in different types of Mule artifacts, the configuration usually implies adding a property value in some artifact configuration file. Following section describes how to configure fine grain classloading for each type of artifact.
Mule Application: add the following property in the application’s mule-deploy.properties file like this:
loader.override=<comma-separated list of classes or packages>
Application Plugin: add the following property in the plugin’s plugin.properties file like this:
loader.override=<comma-separated list of classes or packages>
Mule Plugin: add the following property in the plugin’s mule-plugin.properties file like this:
loader.overrides=<comma-separated list of classes or packages>
Put the loader.override statement in the mule-deploy.properties file.
|
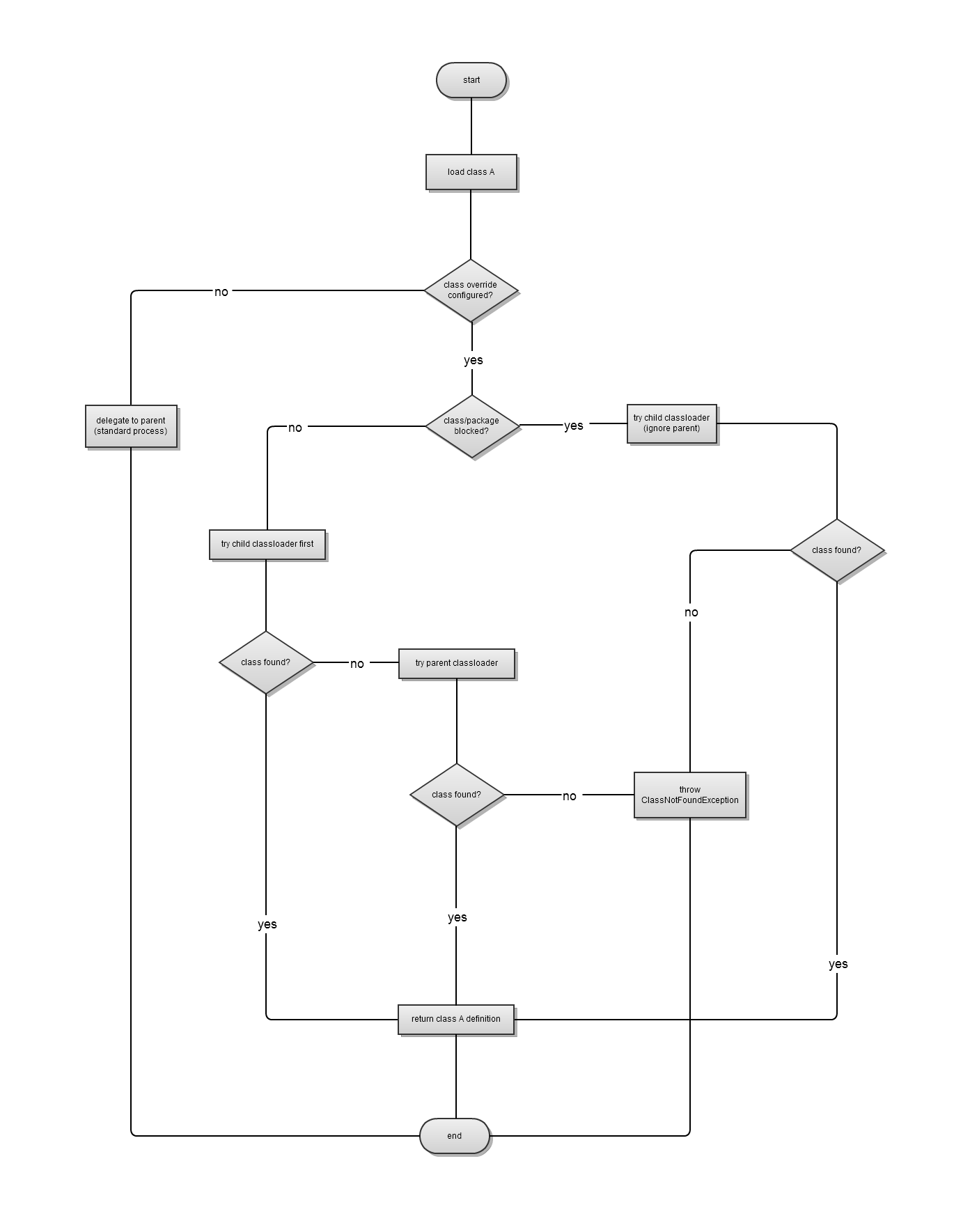
Classloader Override/Blocking Diagram
The following diagram illustrates how class loading is handled for class overrides and blocking. When you view the diagram note that every class loader has a parent class loader. Unless loader override is configured, a classloader first delegates the search for a class to its parent classloader before attempting to find the class itself (the classloader is the child of its parent classloader).
| Note that when using an override for a package (and no blocking) every class from that package attempts to load from the application classloader. If a class is not found, then the application’s parent classloader is used instead. |



