Resolution Processes
| Anypoint Partner Manager V1.0 was deprecated in March 2021. Its End of Life is March 31, 2022. Support for Anypoint Partner Manager 1.0 continues in accordance with the Product Support and Maintenance Terms but is not available for new customers or upgrades. For the latest version of Anypoint Partner Manager, contact your Customer Success Manager to determine how you can migrate to the current version. |
Anypoint Partner Manager (APM) offers a flexible approach to setting up different kinds of configurations for document types, endpoints, and routes. For example, you can configure a catch-all document type for a given standard. You can then apply this definition to a trading partner in case a document does not match any of the defined document types. Going even further, you can configure a global catch-all for this standard such that it is applied to all your partners. In order to support this level of flexibility, configurations are defined at the partner or the home organization level. APM attempts to resolve a configuration at the home organization level should it fail to resolve it at the partner level. This page describes in the resolution process for each type of configuration.
Endpoint Resolution
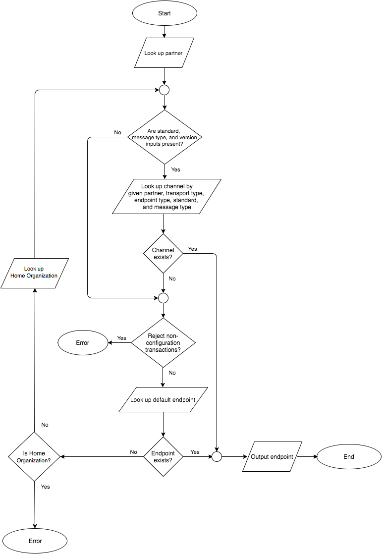
Endpoint resolution begins when an APM-managed connector pulls down its configuration from APM. The resolution outputs the endpoint that the connector reads to configure itself.
Resolution variables
Resolving the following variables drives the process, as shown in Endpoint Resolution.
-
Partner
-
Endpoint type (send or receive)
-
Transport type (for example, AS2)
-
Document standard (for example, X12)
-
Document version
-
Document message type
Document Type Resolution
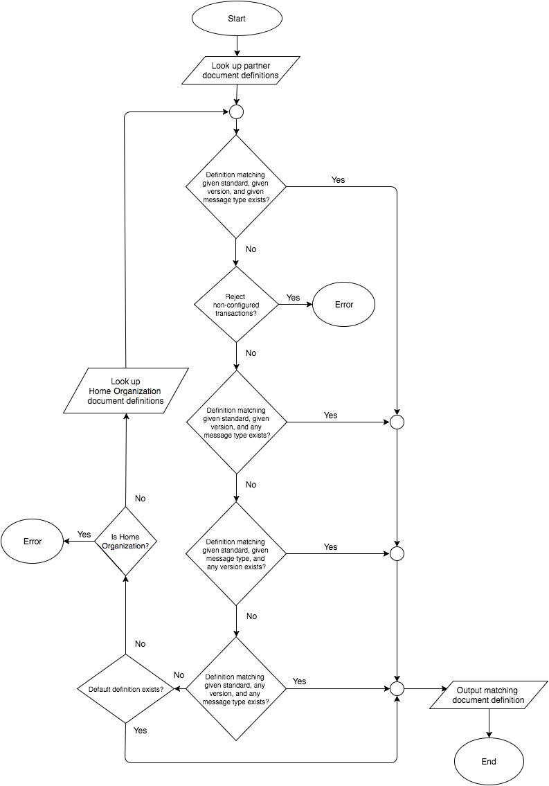
As mentioned above, you can configure a document type to cover different message types and versions. Leaving a document type’s message type and version undefined implicitly means that the document type can be applied to any document for the given standard. Alternatively, you can explicitly set message type and version to the reserved keyword ANY to attain the same behavior. APM always tries to match a document to the most specific document type before trying to match the document to a more general document type. Document definition resolution flowchart shows the sequence of determinations APM goes through to arrive at the document definition to use during route resolution or tracking.
APM comes with pre-configured read-only document types for X12 and EDIFACT that are defined on the home organization. An X12 or EDIFACT document that is not covered by any user-defined document type always matches to one of these pre-defined document types.
Routes Resolution
Calling Partner Manager Connector’s resolve-route operation triggers routes resolution in APM which, similar to endpoint resolution, is driven by the following factors:
-
Partner
-
Transport type (for example, AS2)
-
Document standard (for example, X12)
-
Document version
-
Document message type
Taking a closer look, notice that the endpoint type is not included in the list of factors determining the output of routes. The is because the process assumes the endpoint to be always of type receive. Routes resolution flowchart illustrates APM’s logic for resolving routes.



